Politique de cookies

Ce site utilise des cookies. En utilisant le site, vous acceptez leur stockage ou leur accès conformément aux paramètres de votre navigateur.

Schüco LivIng

Fenêtres PVC

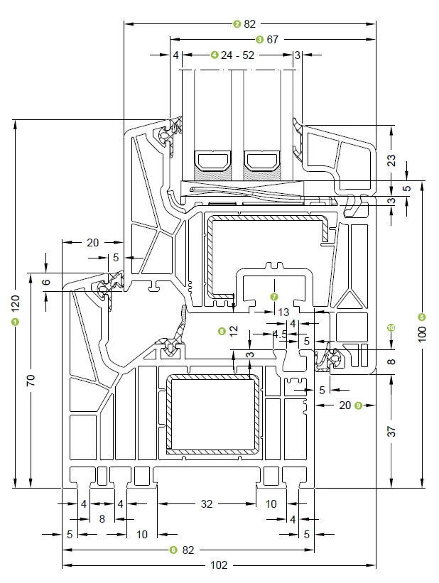
Le système Schüco LivIng établit de nouveaux standards dans les domaines du confort, de la sécurité, de l'économie d'énergie et du design. La profondeur de construction de 82 mm et l'isolation thermique répondant aux normes des structures passives permettent au produit de remplir toutes les exigences imposées aux fenêtres modernes économes en énergie. La nouvelle technologie d'isolation assure une protection efficace contre les courants d'air, l'humidité et le bruit – tout au long de la période d'utilisation des fenêtres. Qualité « Made in Germany » et résistance à l'effraction de classe RC 2.

  • Fenêtre passive isolante

  • Isolation acoustique parfaite

  • Résistante et étanche

  • Riche gamme de couleurs

Schüco LivIng

Schüco LivIng – Nouvelle génération de systèmes de fenêtres en PVC

Les systèmes de fenêtres Schüco LivIng se distinguent par la simplicité, l’efficacité et la flexibilité de production et de montage, en répondant aux plus hautes exigences de confort et de sécurité. Grâce à la structure à 7 chambres et à la profondeur de construction de 82 mm, les fenêtres offrent une parfaite isolation thermique, idéale pour les maisons passives.

 

Les fenêtres Schüco LivIng sont équipées de joints EPDM durables et thermoscellés qui assurent une étanchéité optimale et un design élégant.

Le système est parfait pour les immeubles d'habitation et les bâtiments commerciaux, nouveaux et rénovés. Les profilés blancs disposent de joints gris clairs et les profilés plus foncés de joints noirs.

Coefficient thermique Uw

Fenêtre de référence aux dimensions 1230 x 1480 mm, avec vitre 4T/18ar/4/18ar/4T Ug=0,5 Multitech Black [48mm]

W/(m²K)

Étanchéité à l’eau

jusqu’à 9A

9.5

Notre note

Schüco LivIng – excellent bilan énergétique

La chaleur reste à l'intérieur, tandis que le froid à l'extérieur. Les profilés à sept chambres des cadres de fenêtres assurent l'isolation thermique correspondant aux standards des structures passives, ce qui était impossible à atteindre jusqu'à présent sans des coûts supplémentaires.

Schüco LivIng signifie une moindre consommation d'énergie et donc des coûts de chauffage moins importants, ce qui constitue notre contribution à la protection de l'environnement. Grâce à la parfaite isolation thermique, les fenêtres Schüco LivIng assurent le plein confort thermique. Même pendant les hivers les plus rigoureux, la température à l'intérieur des cadres de fenêtre est seulement légèrement inférieure à la température dans la pièce. Ceci empêche efficacement les courants d'air et la condensation de la vapeur. La surface des vitres retient la chaleur dans la pièce, tout en laissant passer la précieuse chaleur du soleil.

 

 

 

 

Types de vitrages décoratifs

  • Silvit
  • Master point
  • Master carre
  • Kura
  • Kathedral
  • Delta mat
  • Flutes incolore
  • Crepi
  • Chinchila
  • Delta incolore
  • Mirastar
  • Decormat
  • Stopsol clear
  • Stopsol brun
  • Antisol gris
  • Antisol vert
  • Antisol Bleu
  • Antisol brun
  • Stopsol vert

Poignées

  • Poignée design - blanche

  • Poignée design - noire

  • Poignée design INOX

  • Poignée design avec bouton

  • Poignée standard - blanche

  • Poignée standard - noire

  • Poignée standard - dorée

  • Poignée standard - Inox

  • Poignée standard avec clé

  • Poignée standard avec bouton

Intercalaires

  • Cadre chaud blanc RAL 9016

  • Cadre chaud marron RAL 8003

  • Intercalaire à bord chaud, noir

  • Cadre chaud gris RAL 7035

  • Cadre chaud gris RAL 7040

  • Intercalaire en aluminium

  • Cadre chaud marron RAL 8016

Informations techniques

Dessins techniques

Fichiers à télécharger

Dessins techniques